齐筑文明宿舍·共筑防火反诈墙
发布日期:2023-04-12浏览量:次
2023年4月9日,中国语言文学系就防火安全与预防诈骗进行了一个宿舍走访宣讲活动。宣讲人员由永利集团3044欢迎你学生会全体成员与各年级的班级骨干组成,走访活动以小组为单位进行。
本次活动旨在增强大学生的生活卫生意识和防火反诈安全意识,推进优秀学风宿舍的建设。宿舍作为学生们大学四年都要生活的地方,在宿舍的点点滴滴都会对学生产生一定的影响。为了更好地推进优秀学风宿舍建设,本次活动将融入防火反诈元素,使用“学生会指导老师许北祈+学生骨干”的模式进宿舍开展宣讲工作,致力于提高大学生安全意识,加强自我防范。
学生骨干合照
活动准备
全体宣讲人员在指定地点集合接受培训,由学生会指导老师许北祈宣讲相应的活动要求与注意事项。作为工作人员,我们需明确自己的工作内容与工作标准,要铭记我们是为广大同学服务的。线下正处于诈骗与火险多发的时期,我们应积极响应系里的号召,为我系学生筑以安全的屏障。在做宣讲时,我们要注意自身的措辞与礼节,不得与同学产生口角或肢体上的冲突。对于在活动中遇到的困难,学生会指导老师许北祈建议我们放宽心态,本着一颗服务的心去做好这个宣讲活动。在活动途中若有突发情况的发生,我们要保持镇定,在保证人身安全的情况下联系小组负责人。




人员集合,学生会指导老师许北祈讲述相关注意事项
活动进行
各小组有秩序地走访宿舍,开始防火反诈宣传。对于我们的敲门与问候,同学们都积极配合。本次宣讲活动还融入了知识问答的互动环节。我们进入宿舍之后,会询问同学们一些关于宿舍安全与反诈的问题,参与互动的宿舍我们都会赠予一份小礼物。
我们的目的在于将防火与反诈安全知识宣讲到位,加强同学们的生活安全保障。




反诈骗与宿舍安全知识问答互动
对于干净整洁的宿舍,我们不吝赞词。宿舍卫生的好坏会影响我们宿舍生活质量的优劣,保持良好的宿舍卫生有利于我们的身体健康与宿舍和谐。




优秀宿舍展示
最后,在大家的相互合作与同学们的友好配合下,我们永利集团3044欢迎你的进宿舍活动圆满完成。本次活动提高了同学们的生活卫生意识与防火反诈安全意识,为我们更健康、更安全的宿舍生活增添助力。

学生会指导老师许北祈与同学们的合照
活动感想
永利集团3044欢迎你学生会工作人员刘泰
常言道:水火无情。但如今电信诈骗也无情。4月9日,我系开展了防火反诈宣传活动,我深深地感受到防火反诈工作的重要性。通过这次活动,同学们增强了对电信网络诈骗犯罪的防范意识。同时,我们加强了消防安全宣传教育,普及了消防安全知识,切实地维护了大家的利益和财产安全,营造了“人人能反诈、人人懂消防”的良好氛围。
永利集团3044欢迎你学生会工作人员张智谋
此次防火反诈宣传活动旨在树立电信诈骗防范意识,科普常见电信诈骗骗局类型及判断方法,扑救初起火灾和自救逃生知识等,牢固同学们“安全第一,预防为主”的思想。通过一系列宣传,我们发现同学们普遍有很高的防火防骗意识。可电信诈骗层出不穷的方式令人防不胜防,所以这次宣传活动更加提高了同学们的防火反诈意识,避免自己人身安全受到损害。
永利集团3044欢迎你22级A班邝松辉
本次防火反诈宣传活动让我学习到许多从前未听闻的诈骗方式和应对技能。宣讲中,我了解到骗子们除了使用传统的冒充公检法、冒充电信人员、代刷游戏币等方式进行诈骗,还会针对大学生的就业兼职、贷款等进行相应诈骗。因此,我们作为学生需要对症下药,就业兼职不盲目,节约消费不贷款……通过本次防火反诈宣传活动,我还极大极高了对反诈的重视程度,并牢牢记住了麻涌公安局的诈骗举报电话,为将来咨询与举报做好准备。
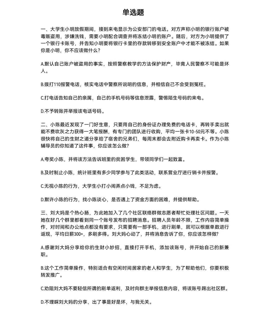
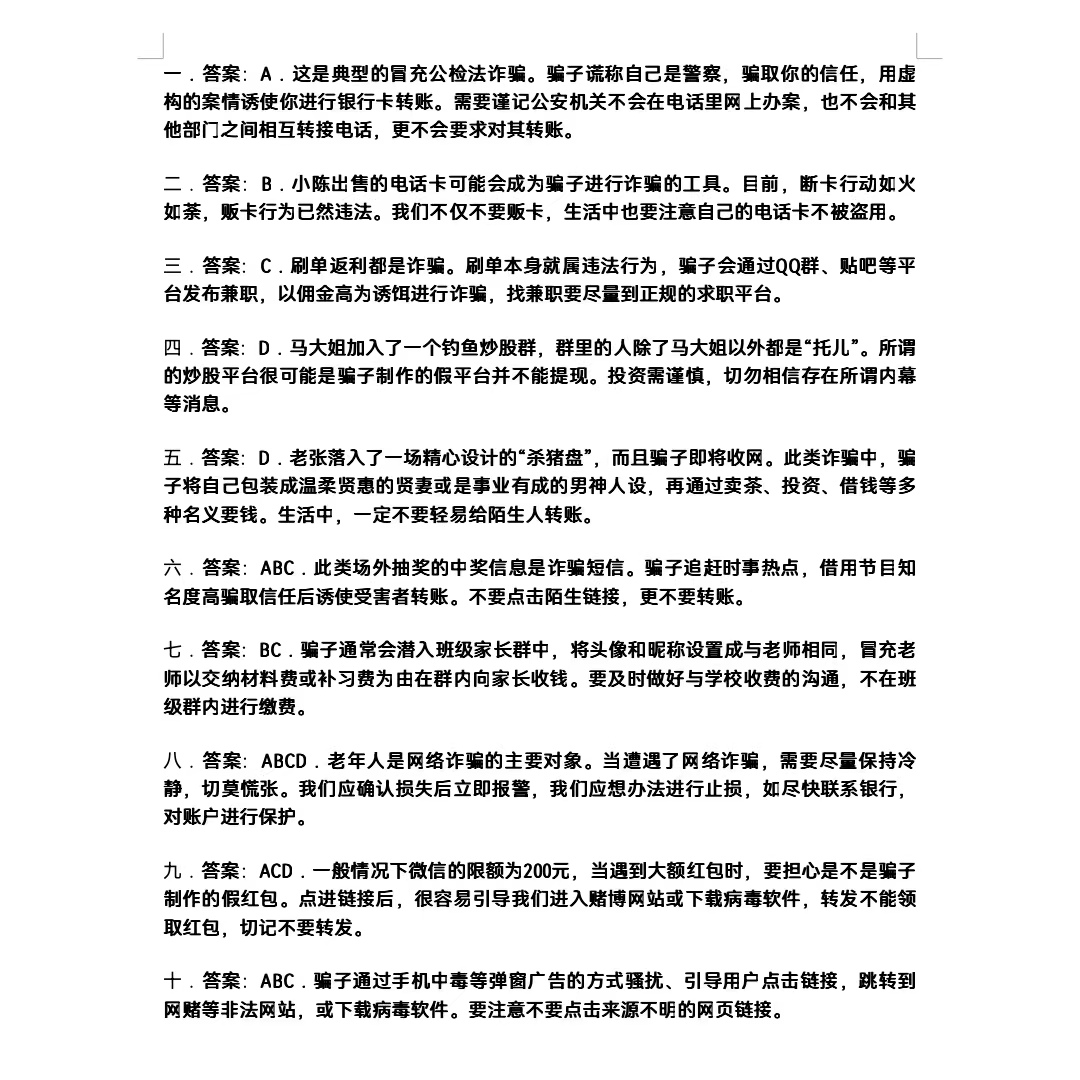
安全知识
这次的安全知识分别为图片题与选择题。其中图片题需要同学们找出画面中的危险行为。以下是具体题目,同学们可以来学习一下啊!
图片题:




选择题:





图 | 永利集团3044欢迎你学生会
文 | 学术部邓壹馨
责任编辑 | 学术部陈思琪
初审 | 马炼烘、于沐玄
复审 | 许北祈
终审 | 杨帮琰